DesignOps = design thinking + software development

Design thinking is a non-linear, iterative process used to understand users, challenge assumptions, redefine problems, and create innovative solutions to prototype and test. 

+

Software development is developing digital experiences that typically utilize an Agile process to implement products and features.

=

DesignOps is to optimize processes, teams, and the craft to amplify the design’s value and impact at scale. 

I created, and later doubled, my DesignOps team over the past three years. By building a DesignOps team, I was able to streamline the design work across our growing network of product teams.

Some of the challenges that design and development teams were facing include:

  • Isolation. Most designers and developers worked in silos, away from other org teams, which created inconsistencies of UX and inefficiencies in the process.

  • No Transparency. Often, design requests are made in the refinement and planning meetings without the designers’ input.

  • Need for speed. The success of design and development teams' is often measured by how fast they can churn out products.

These challenges are often a recipe for burnout, not solving the problem, slow design delivery, and poor quality of development, all of which can result in low morale. Conversely, the list of benefits with DesignOps is extensive. For example, we have found that implementing DesignOps has removed bottlenecks, has improved inefficiencies, and aligns the UX design process within the product development life cycle (PDLC). DesignOps also supports scaling UX within the org. bringing structure, accountability, and consistency to the design process.

UX DesignOps Process

Screen Shot 2021-01-10 at 5.26.07 PM.png

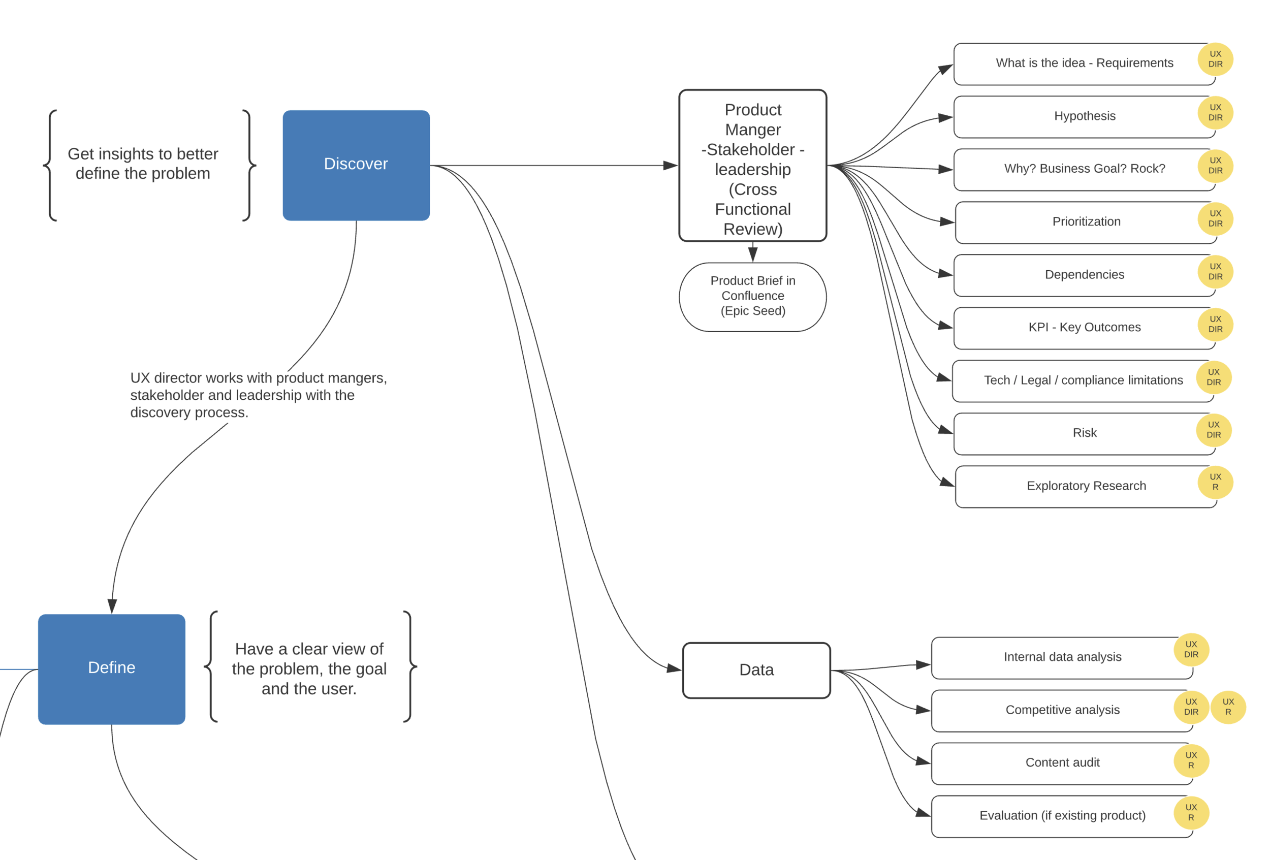
Discover.

It all begins with an idea. Often I will launch discovery as a preliminary phase in the UX-design process that involves researching the problem space, framing the problem(s) to be solved, and gathering enough evidence and initial direction on what to do next.

Screen Shot 2021-01-10 at 5.26.26 PM.png

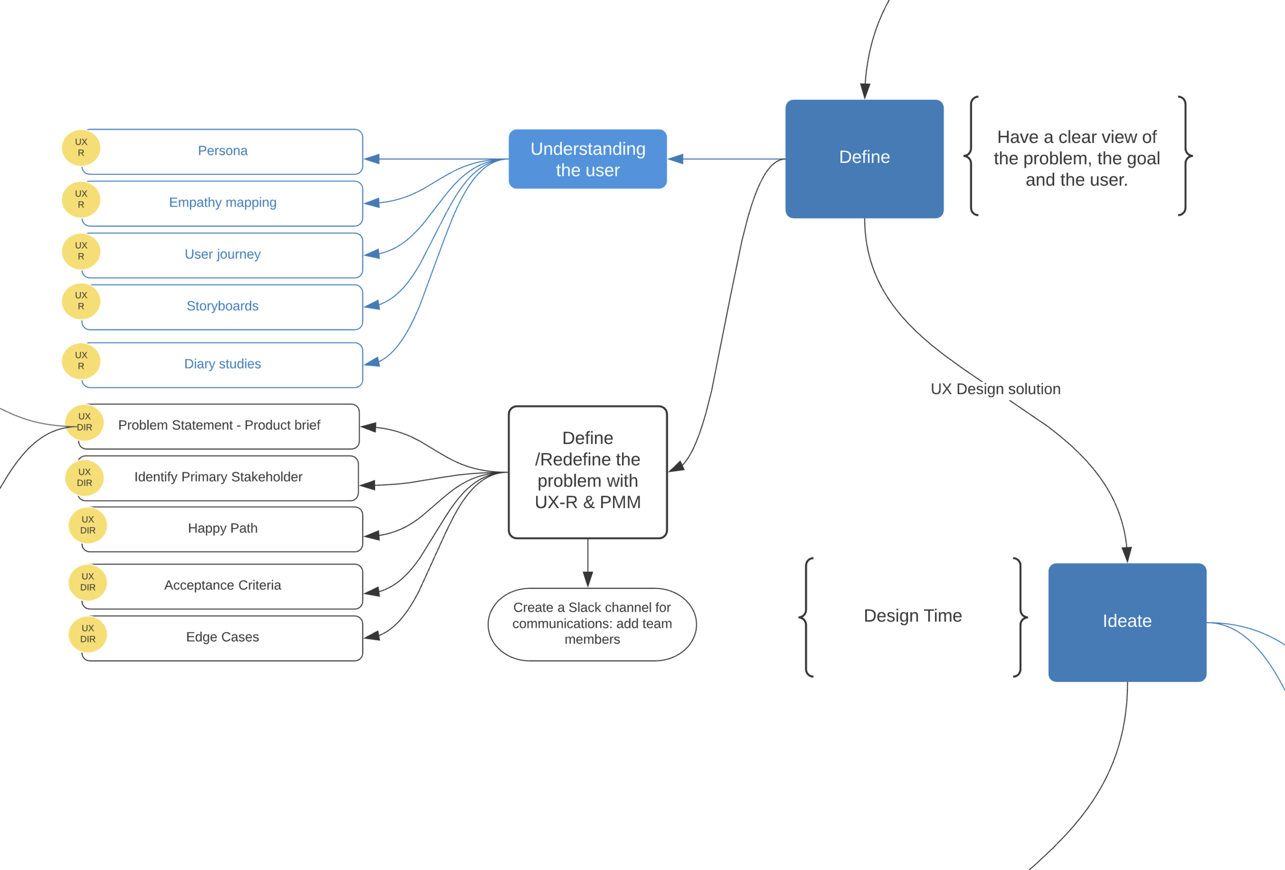
Define.

In the defining stage I empathize with user. Beyond conducting user research and testing with current experiences, I talk with the users to gather feedback, identify problems, and formulate new ideas. I can then synthesize the findings and define the problem statement(s) that will guide the product team that will kick start the ideation process.

Screen Shot 2021-01-10 at 5.26.40 PM.png

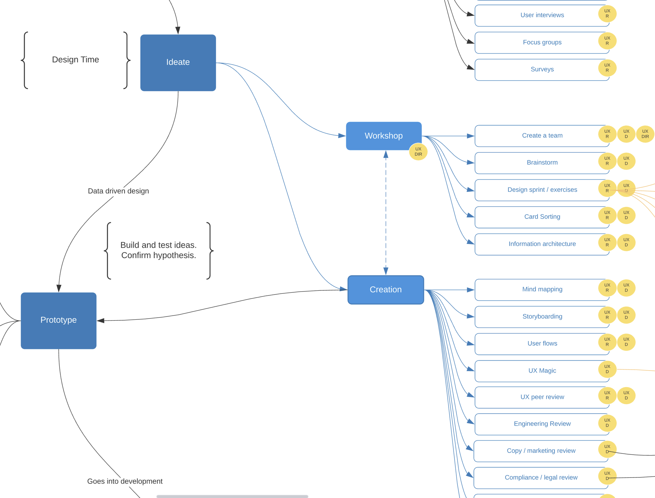
Ideate.

Now that the stage is set, we are ready to generate ideas. The knowledge gathered from the first two phases gives us the ability to think outside the box and identify innovative solutions to problems.

Screen Shot 2021-01-10 at 5.26.52 PM.png

Prototype and validate.

The experimental phase serves to identify the best possible solution. Product protoypes produce an inexpensive, scaled-down version of the user experience to validate the ideas that were created.

Screen Shot 2021-01-10 at 5.27.11 PM.png

Implementation.

The implementation process starts after the designs have been validated. In the Sprint kick-off, UX works with product managers and X-funtional teams members by presenting design solutions and participating in the writing of user stories.

Screen Shot 2021-01-10 at 5.27.22 PM.png

Evaluate.

Often this step is left out of DesignOps process. However, I feel this is an important step in bringing customer-driven experiences to the organization. The evaluation process, includes moderated and unmoderated usability testing, reviewing quantitative data, and surveys. Results are then reviewed with product teams and engineering to gather deeper insights on how to further improve user experiences.